認識蠟染 Getting to Know Batik

何謂蠟染

蠟染是利用【蠟的防染特性】的染色技法。手工蠟染的程序,在布上,施蠟、繪圖、染色、脫蠟到漂洗。透過反覆「上蠟—染色」,堆疊出多層色彩,同時形成獨特的肌理 ─ 冰裂紋。

蠟染的發展路徑

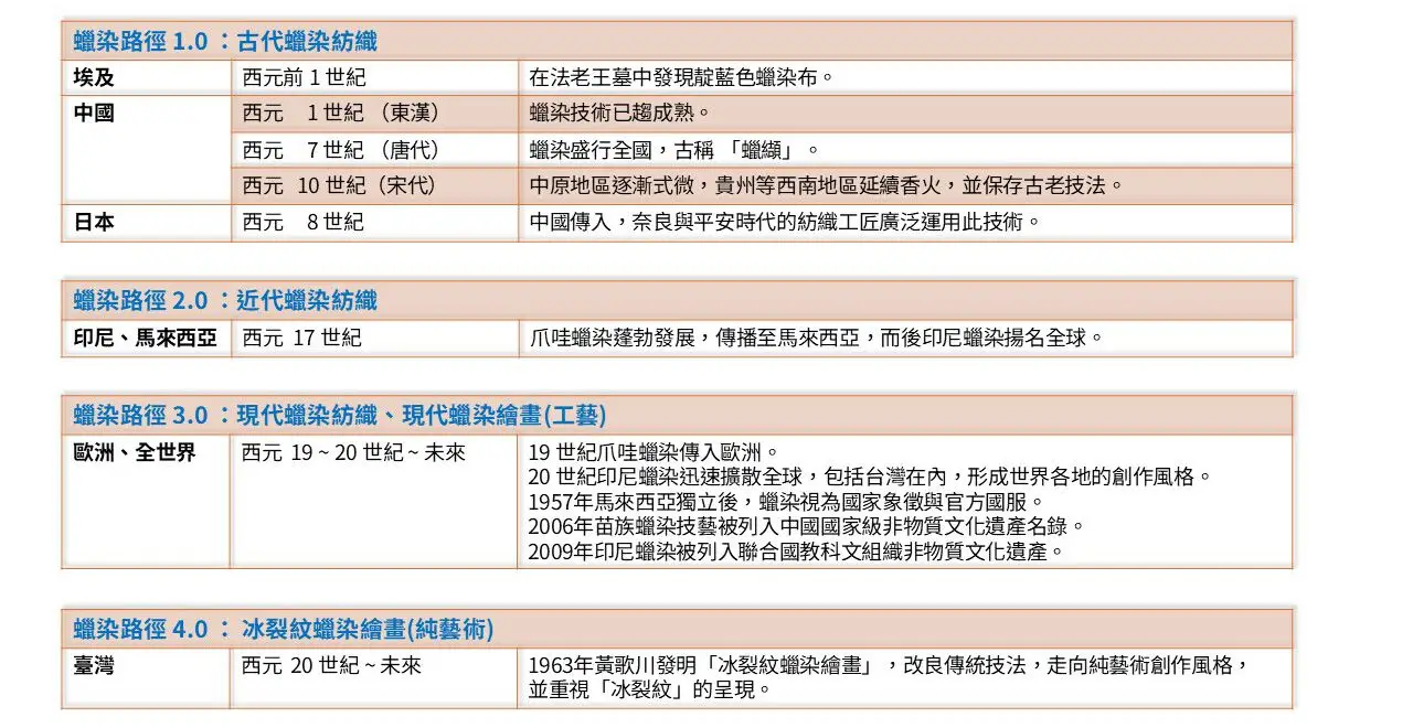
蠟染始於秦漢(2000多年前),盛行於唐朝,古稱「蠟纈」。據悉8世紀中國蠟染傳至日本,17世紀傳入爪哇,最初由「貴族階層」流行,而後傳入民間。19世紀爪哇蠟染傳進歐洲,20世紀印尼蠟染(印尼語Batik)揚名全球。1960年代末,印尼蠟染風潮席捲台灣,眾多畫家投入創作,後因技法繁複而放棄,唯有黃歌川不斷探索突破,研發新法,化繁為簡,持續創作與教學近半個世紀,為台灣蠟染藝術奠定深厚基礎。

蠟染是少數具有跨領域、跨國的文化資產 

蠟染橫跨 ─「工藝、服飾、繪畫」並獲得西方喜愛的東方藝術

  • 「蠟染工藝品」:圍巾、頭巾、家飾等廣泛應用於生活用品。
  • 「蠟染服飾與布料」:從新加坡航空空服員的經典蠟染制服,到國際精品 Christian Dior 2020 早春度假系列中的蠟染服裝與飾品,皆展現蠟染融合時尚的獨特風采。
  • 「蠟染繪畫」:繪製出具有極高藝術價值的藝術品。

在東方藝術中,「浮世繪」、「蠟染」、「陶瓷」是少數獲得西方喜愛的藝術品。今日,蠟染藝術家遍布全球,例如國際蠟染公會(THE BATIK GUILD),1986年在英國成立,其成員集結歐美亞等數百位蠟染藝術家與專家,致力於推廣這項獨特的藝術文化。

蠟染的肌理 ─ 「冰裂紋」 

「冰裂紋」是蠟層受溫度與布料拉力影響而產生細密裂紋,染料滲入裂縫後形成獨特的紋理。這種自然生成的「冰裂效果」,正是蠟染的靈魂與魅力所在。

  • 「冰裂紋」如指紋般,獨一無二,不可複製。
  • 「冰裂紋」是蠟染的「身份證」,最容易被一眼辨識的視覺元素。
  • 「冰裂紋」不是瑕疵,如北宋「汝窯」開片紋理,與蠟染的冰裂紋路,有異曲同工的雅趣。

蠟染(左與中圖)與北宋「汝窯」(右圖)。

  • 「冰裂紋」展現生命力,如木紋、山石紋、冰河裂面般自然而唯一,刻印著生命的痕跡。
  • 「冰裂紋」為畫面塑造深度與空間感,增添藝術性、趣味性與探索性。
  • 「冰裂紋」的擴散與交錯,形成充滿張力的律動圖案。
  • 「冰裂紋」宛如聲音的迴響、氣流的擴散、心緒的流動。
  • 「冰裂紋」象徵能量的釋放,在畫布中的自然擴散。

在黃歌川的創作中,冰裂紋不僅是自然的產物,更被納入構圖與意象的一部分。他能控制冰裂紋的生成位置,使其與畫面中的物象相互呼應。在「可控與不可控」、「刻意與偶然」之間,是他與大自然共同完成作品,既無需修飾,也無法修飾──因為它們本身,就是最真實、最不可重現的藝術。